|
Fehlermeldung "Akku fehlt" Reset notwendig
|
|
05-03-2016, 22:19
Beitrag: #1
|
|||
|
|||
|
Fehlermeldung "Akku fehlt" Reset notwendig
Hallo zusammen,
nach Jahren von problemlosem Betrieb der Abus Terxon M kam plötzlich die Fehlermeldung "Akku fehlt". Akku habe ich bereits mit einem Neuen getauscht (in der Zentrale) - nicht aber an der Sirene. Aber auch mit Akku-Tausch bleibt der Fehler bestehen. Batteriesicherung habe ich auch geprüft (Durchgang ok). Nach dem Akku-Tausch habe ich auch den alten Akku gemessen --> 13V sollte also eigentlich auch in Ordnung sein. Zustand lässt sich nicht mit Benutzer-Code, Admin-code oder Programmiermodus ändern. Anlage lässt sich nicht mehr scharfschalten. Hat jemand eine Idee was hier zu tun ist bzw. wo die Ursache liegen kann bzw. ist der Fehler/Zustand schon mal aufgetreten? Vielen Dank! Josef PS.: Leider steht weder in Bedienungsanleitung noch in Installationsanleitung wie man den Akku tauscht - also bin ich auch in die Sabotagealarmmeldung gestolpert - mit Eingabe des Programmiermodus bin ich da wieder herausgekommen. |
|||
|
05-03-2016, 23:23
Beitrag: #2
|
|||
|
|||
RE: Fehlermeldung "Akku fehlt" Reset notwendig
(05-03-2016 22:19)jrieder schrieb: ...nach Jahren von problemlosem Betrieb der Abus Terxon M kam plötzlich die Fehlermeldung "Akku fehlt"...Wenn Du hier ein bisschen gelesen hast, wirst Du sicher wissen, dass die Spannung (13V) an dem alten Akku absolut keine Aussage über dessen Leistungsfähigkeit ist. So ein Akku sollte alle vier Jahre ausgetauscht werden. Und Sabotagealarm wurde nicht durch die Entnahme des Akkus ausgelöst, sondern durch Abnehmen des Deckels der Zentrale. Wäre ja nicht OK, wenn es anders wäre! [size=small]Aus Zeitgründen sehe ich meistens von der Korrektur von Schreibfehlern ab. Man möge es mir fazein.[/size] |
|||
|
06-03-2016, 07:06
Beitrag: #3
|
|||
|
|||
|
RE: Fehlermeldung "Akku fehlt" Reset notwendig
OK, Verstanden und Danke für die Rückmeldung:
Allerdings ist die Fehlermeldung "Akku fehlt" auch mit neuem Akku weiterhin vorhanden. Wie geht man danach weiter vor? Was könnte noch eine Ursache sein? Danke & Gruß PS.: Das der Sabotagealarm durch die Deckelabnahme ausgelöst wurde, war mir klar - Ich meinte lediglich das es in der Bedienungs/Installationsanleitung keinen Hinweis darauf gibt wie man den Akku tauschen sollte - und dass man dazu in den Programmiermodus muss um den Deckel ohne alarm öffnen zu können - Ist aber eine Nebensache hier - Danke trotzdem! |
|||
|
06-03-2016, 10:49
Beitrag: #4
|
|||
|
|||
|
RE: Fehlermeldung "Akku fehlt" Reset notwendig
Anlage vom Akku und Netzversorgung trennen. 1Minute warten. Dann zuerst Akku anklemmen und danach die Netzversorgung wieder einschalten. Wenn der Fehler jetzt nicht verschwindet würde ich ein Hardwareproblem nicht mehr ausschließen.
Sprich LM 317 defekt. Kostet um die 30 Cent. Aber mach dann gleich zusätzlich einen richtigen Kühlkörper dran.
11.Gebot: Du sollst die Alarmanlage nicht kombiniert mit einer Türverschlusseinrichtung deaktivieren. —- Fragen bitte immer ins Forum und nicht meinen Postkasten anfüllen. DANKE! |
|||
|
06-03-2016, 12:27
Beitrag: #5
|
|||
|
|||
|
RE: Fehlermeldung "Akku fehlt" Reset notwendig
Danke erstmal!
Habe versucht Akku abzuklemmen und Netzversorgung auszuschalten (im Programmiermodus) . Sobald beides weg ist geht jedoch sofort die Außensirene los (habe vorher Akku abgeklemmt und dann Netzversorgung abgeschaltet). Konnte daher die netzversorgung nur 2sec (keine Minute) abschalten. Effekt: leider keiner, Der Fehler "Akku fehlt" ist immer noch vorhanden Muss ich vorher Netzversorgung ausschalten und dann Akku abklemmen? (wollte es es nicht nochmal testen sonst werden die Nachbarn nervös :-) ) Wie kann ich verhindern dass die Außensirene losgeht (auch wenn ich im Programmiermodus bin)? Wie soll ich die Zentrale jemals reparieren (zB. den LM317 tauschen) wenn ich die Zentrale nicht vom Netz nehmen kann - ohne dass die Außensirene losgeht (die hat natürlich auch einen Akku drinnen)? Danke für weitere Hinweie! |
|||
|
06-03-2016, 13:00
Beitrag: #6
|
|||
|
|||
|
RE: Fehlermeldung "Akku fehlt" Reset notwendig
Try & Error
![]() Anlage in den Programmiermodus, bei der Sirene den Akku abklemmen. Anlage vom Netz und Akku trennen. Normalerweise, und das sag ich jetzt wirklich sehr betont sollte kein Saboalarm an der Sirene ausgelöst werden wenn die Anlage im Programmiermodus, sprich Errichterzugang ist, und danach der Deckel der Sirene entfernt wird.Sollte es anders kommen spar dir die Zeit mich zu verfluchen sondern zieh einfach schnell den Stecker vom Sirenenakku. Gehörschutz schon vorher aufsetzen schadet auch nicht. Platzier auch noch gleich jemand bei der Anlage der fähig ist bei Alarm Netz und Akku zu trennen. So manche haben sich mit ihren Akkusirenen so richtige Akustikbomben gebaut. Fachfirmen bauen oftmalg auch Serviceschalter für Akkusirenen ein. Damit solche Szenarien gar nicht aufkommen. Der ASH hier zum Beispiel (Beitrag #2) macht das gerne. Wenn du ihn nett fragen tust bekommst vielleicht einige Tips dazu. Aber bestich ihn nicht mit Kartoffeln. Von denen hat er die meisten schon gegessen.
11.Gebot: Du sollst die Alarmanlage nicht kombiniert mit einer Türverschlusseinrichtung deaktivieren. —- Fragen bitte immer ins Forum und nicht meinen Postkasten anfüllen. DANKE! |
|||
|
06-03-2016, 14:12
Beitrag: #7
|
|||
|
|||
RE: Fehlermeldung "Akku fehlt" Reset notwendig
(06-03-2016 13:00)evertech schrieb: ...sollte kein Saboalarm an der Sirene ausgelöst werden wenn die Anlage im Programmiermodus, sprich Errichterzugang ist, und danach der Deckel der Sirene entfernt wird...Das ist aber das typische "Problem" der SG1800 Sirene. Da muss man genau wissen, wie man das macht oder man sollte lieber eine andere Sirene benutzen. Die SG1800 ist absolut sabotagesicher. Ohne Vorkehrung bei der Montage (Serviceschalter) wird man da nie lautlos die Zentrale stromlos schalten können. Wurde hier schon mehrfach beschrieben. [size=small]Aus Zeitgründen sehe ich meistens von der Korrektur von Schreibfehlern ab. Man möge es mir fazein.[/size] |
|||
|
06-03-2016, 14:55
Beitrag: #8
|
|||
|
|||
|
RE: Fehlermeldung "Akku fehlt" Reset notwendig
Moin zusammen,
hatte gerade beim Kunden den gleichen Fall, Akku getauscht, Anlage lief 2 Tage, bis der Akku wieder entladen war. Also ich berichte dann mal für alle aus der Praxis. Mit dem guten alten Analogmessgerät (32J) (Digital geht es eher schlecht) den in den Akkukreis gemessen. Der Akku wird taktend mit etwa +1A und -0,5A geladen und entladen. So war ist es auch bei meiner Referenzanlage. Nur dass die Werte bei der Kundenanlageniedriger waren. Funktion war also gegeben. Ursache waren die Batteriestecker und die Steckkontakte und der Stecker auf der Platine. Der die Metallfedern des Platinensteckers habe ich vorsichtig aus dem Kunstoffhalter herausgenholt und diese so nachgebogen, dass mehr Druck auf die Pins kommt. Die PINS habe ich gereinigt, diese waren belegt/korrodiert. Die Batteriestecker habe ich Durch neue Kfz-Stecker, die stramm sitzen ersetzt. Aufwand halbe Stunde Arbeit, 1 Stunde Fehler suche zwei Anfahrten und ein neuer Akku. Und dass ist die Begründung wieso der Errichter sein Geld wert ist, er findet diesen Fehler und der Laie kauft sich eine neue Anlage. Da ist der Errichter doch "preiswert" = "seinen Preis wert";) und kann es sich sogar leisten, sein know how mit preis zu geben, weil nicht jeder DIY überhaupt so ausgerüstet ist.Und eine kleine Warnung an alle obendrein. Korrodierte Kontakte an einem 17Ah Akku können auch schon mal übleres mit sich bringen. Also nicht an der Wartung sparen. Akku spätestens alee 3-4Jahre raus und das ganze kontrollieren. Übrigens der obere Akku wäre erst in einem Jahr wieder dran gewesen. LG megagramm A.G.S GmbH Allgemeiner Gutachter Service Sicherheitstechnik Energietechnik Haustechnik Thermografie für Hamburg und Umgebung Errichter für die Systeme von Jablotron, Telenot und ABUS Zertifizierter Sachverständiger für Photovoltaikanlagen VdS Sachverständiger |
|||
|
15-03-2016, 07:33
Beitrag: #9
|
|||
|
|||
|
RE: Fehlermeldung "Akku fehlt" Reset notwendig
Hallo,
nachdem ich leider das problem mit der "Akku fehlt" Fehlermeldung noch immer habe sieht es leider nach einem Fehler auf der Hauptplatine aus meiner Abus Terxon MX. Wenn ich nun die Zentrale schon ausbauen muss würde ich die Gelegenheit nutzen diesen "berühmten" Service-schalter einzubauen. Könnte mir jemand die entsprechende Schaltung dazu, die in den Foren zwar angesprochen aber nicht beschrieben/gezeigt ist (zumindest von mir nicht gefunden wurde), zugänglich machen? Es geht darum das die Außensirene bei einer Wartung der Zentrale (z.B. wenn das 230V Netz abgeschaltet werden muss - weil man eben an der Zentrale etwas ändern will/muss) nicht losgeht. Und ev. zusätzlich natürlich die Wartung der Sirene (Akku-Tausch) durchführen kann. Vielen herzlichen Dank im vorraus. Beste Grüße |
|||
|
16-03-2016, 13:10
Beitrag: #10
|
|||
|
|||
|
RE: Fehlermeldung "Akku fehlt" Reset notwendig
Hallo
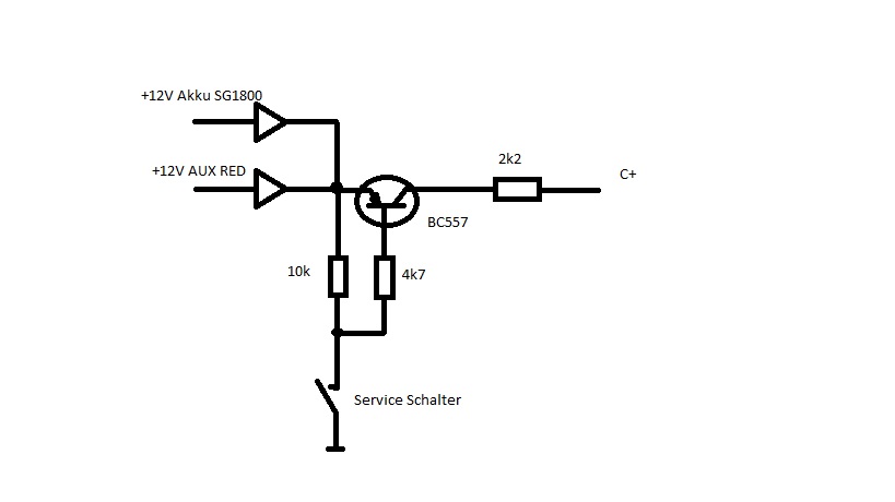
Ich habe meine Diodenschaltung erweitert, sodaß sie mit einem Serviceschalter aktivierbar ist. Kann aber nicht garantieren obs auch funktioniert, müsste jemand ausprobieren. mfg Sektionschef |
|||
|
17-03-2016, 08:02
Beitrag: #11
|
|||
|
|||
|
RE: Fehlermeldung "Akku fehlt" Reset notwendig
Vielen Dank!
Ich würde aber eine Lösung ohne elektronische Bauelemente bevorzugen. Gäbe es da auch eine Lösung? (Ev. auch mit zusätzlicher Verkabelung zwischen zentrale und Sirene)? Danke für eure Hilfe. |
|||
|
17-03-2016, 09:54
Beitrag: #12
|
|||
|
|||
|
RE: Fehlermeldung "Akku fehlt" Reset notwendig
Hallo
Wenn es OK für dich wäre zumindest ein Relais dafür einzusetzen, dann könntest du diese Schaltung verwenden. Das Relais müsste in die SG1800 eingebaut werden und würde, wenn es anzieht, die Akkuversorgung zur SG1800 Platine unterbrechen. mfg Sektionschef |
|||
|
18-03-2016, 00:03
Beitrag: #13
|
|||
|
|||
|
RE: Fehlermeldung "Akku fehlt" Reset notwendig
wieso so kompliziert?
Die Alarmleitung zur Sirene ist meist als 8-adrige ausgeführt. 6 Adern werden benötigt. Mit den verbleibenden beiden kann man den Akkukreis per Schalter unterbrechen. Oder denke ich da etwa zu einfach. LG megagramm @ jrieder LM 317 schon ersetzt? A.G.S GmbH Allgemeiner Gutachter Service Sicherheitstechnik Energietechnik Haustechnik Thermografie für Hamburg und Umgebung Errichter für die Systeme von Jablotron, Telenot und ABUS Zertifizierter Sachverständiger für Photovoltaikanlagen VdS Sachverständiger |
|||
|
18-03-2016, 07:54
Beitrag: #14
|
|||
|
|||
RE: Fehlermeldung "Akku fehlt" Reset notwendig
(18-03-2016 00:03)megagramm schrieb: Mit den verbleibenden beiden kann man den Akkukreis per Schalter unterbrechen. Oder denke ich da etwa zu einfach.Ja, du übersiehst die Leitungslänge und den zu geringen Leitungsquerschnitt. Und, durch einfaches Unterbrechen der Leitung wird die Sirene deaktiviert. mfg Sektionschef |
|||
|
18-03-2016, 10:23
Beitrag: #15
|
|||
|
|||
|
RE: Fehlermeldung "Akku fehlt" Reset notwendig
von Entfernungen haben wir nicht gesprochen und zum Service möchte ich ich die Sirene ja unterbrechen;
LG megagramm A.G.S GmbH Allgemeiner Gutachter Service Sicherheitstechnik Energietechnik Haustechnik Thermografie für Hamburg und Umgebung Errichter für die Systeme von Jablotron, Telenot und ABUS Zertifizierter Sachverständiger für Photovoltaikanlagen VdS Sachverständiger |
|||
|
18-03-2016, 11:55
Beitrag: #16
|
|||
|
|||
|
RE: Fehlermeldung "Akku fehlt" Reset notwendig
Danke für die Hinweise.
LM317 habe ich noch nicht ersetzt, ich wollte gleichzeitig die Sirenenthematik (Service-schalter) abhandeln, wenn ich schon zur Sirene hinaufklettern muss - dann könnte ich auch die Zentrale länger stromlos schalten und sehen ob ein wirklicher Reboot (längeres Abschalten der Netzspannung & Akku) hilft. Ein Kollege hatte noch die Idee ob auch der Sirenen Akku an der Fehlermeldung "Akku fehlt" schuld sein kann? Was meint Ihr dazu? Bezüglich LM317: Woran könnte ich durch weitere Messungen feststellen das der LM317 wirklich schuld ist? Welche Ausgangsspannung am V_out Pin des LM317 ist der Normalwert? Danke jedenfalls für eure Hilfestellungen.. Grüße |
|||
|
18-03-2016, 12:17
Beitrag: #17
|
|||
|
|||
|
RE: Fehlermeldung "Akku fehlt" Reset notwendig
A.G.S GmbH Allgemeiner Gutachter Service Sicherheitstechnik Energietechnik Haustechnik Thermografie für Hamburg und Umgebung Errichter für die Systeme von Jablotron, Telenot und ABUS Zertifizierter Sachverständiger für Photovoltaikanlagen VdS Sachverständiger |
|||
|
18-03-2016, 12:22
Beitrag: #18
|
|||
|
|||
RE: Fehlermeldung "Akku fehlt" Reset notwendig
(18-03-2016 10:23)megagramm schrieb: von Entfernungen haben wir nicht gesprochen und zum Service möchte ich ich die Sirene ja unterbrechen;Naja, die Aussensirene ist halt üblicherweise (weit) entfernt von der Zentrale. Mit unterbrechen meine ich, wenn der Einbrecher die Leitung irgend wie unterbricht(oder mit dem Vorschlaghammer auf die Zentrale drischt oder halt dort wo der Service Schalter ist), dann gibt es eben keinen Alarm. mfg Sektionschef (18-03-2016 11:55)jrieder schrieb: Ein Kollege hatte noch die Idee ob auch der Sirenen Akku an der Fehlermeldung "Akku fehlt" schuld sein kann?Hallo Ich denke, der Sirenenakku sollte nichts damit zu tun haben, denn die SG1800 hat ihre eigene Ladeelektronik und die Zentrale weiß vom Zustand des Sirenen-Akkus eigentlich auch nicht Bescheid. Ich würde zuerst den Akku der Zentrale abziehen und die Spannung an den offenen Anschlüssen messen, da sollten zum Akkuladen mehr als 12V rauskommen. Dann würde ich, so wie es megagramm geschrieben hat, mich in die Akkuleitung hängen und den Strom messen. Ich nehme an, der getaktete Strom kommt daher, weil die Zentrale periodisch den Akku lädt(Strom zuführt) und dann den Ladestrom abdreht und die Spannung des Akkus misst. Und wenn die gemessene Spannung zu niedrig ist, wird die Zentrale dann wahrscheinlich "Akku fehlt" ausgeben. Wenn du dann auch noch die Spannung am Akku misst, während dieser an der Zentrale angeschlossen ist, dann ware interessant zu wissen, welchen Spannungswert du in den Entladungsphasen siehst. mfg Sektionschef |
|||
|
18-03-2016, 13:16
Beitrag: #19
|
|||
|
|||
RE: Fehlermeldung "Akku fehlt" Reset notwendig
(18-03-2016 12:17)megagramm schrieb: siehe Datenblatt:Danke für das Datenblatt, jedoch ist der LM317 kein Festspannungsregler sondern kann je nach Beschaltung eine "einstellbare" Festspannung liefern. Die Frage wäre nun was ist der Normalwert der geregelten Ausgangsspannung in der Beschaltungsvariante die von Abus verwendet wird (könnten jemand zB. durch Messung der Spannung in an einer Anlage herausfinden, die ordungsgemäß funktioniert). Ich hoffe meine Frage war nun verständlicher formuliert. @Sektionchef: Vielen Dank, werde versuchen ob ich das in nächster Zeit durchführen kann... Interessant wären eben die konkreten Schwellwerte der Spannungen zum Laden und ab welcher Spannung eben der Akku als Fehlerhaft definiert wird. Beste Grüße |
|||
|
18-03-2016, 15:19
Beitrag: #20
|
|||
|
|||
|
RE: Fehlermeldung "Akku fehlt" Reset notwendig
Du kannst von einer Spannung von 12 bis 15V ausgehen, das Messen mit Batterie ist hier das Problem. Der Ladestrom sollte meiner Erfahrung nach etwa 1A gepulst. Sollte dieser niedriger sein ist der Regler hin. Das Risiko des Tausche ist ja finanziell gering im Gegensatz zu dem möglichen positiven Resultat.
LG megagramm A.G.S GmbH Allgemeiner Gutachter Service Sicherheitstechnik Energietechnik Haustechnik Thermografie für Hamburg und Umgebung Errichter für die Systeme von Jablotron, Telenot und ABUS Zertifizierter Sachverständiger für Photovoltaikanlagen VdS Sachverständiger |
|||
|
|
Benutzer, die gerade dieses Thema anschauen: 1 Gast/Gäste
Suche
Mitglieder
Kalender
Hilfe






sollte kein Saboalarm an der Sirene ausgelöst werden wenn die Anlage im Programmiermodus, sprich Errichterzugang ist, und danach der Deckel der Sirene entfernt wird.
und kann es sich sogar leisten, sein know how mit preis zu geben, weil nicht jeder DIY überhaupt so ausgerüstet ist.